中国农业科学院烟草研究所成立于1958年,是集烟草科学研究、成果转化与推广、人才培养于一体的国家级农业科研单位。目前,研究所共有烟草遗传育种、烟草功能基因组、烟草栽培与调制、烟草质量安全风险评估、烟草功能成分与综合利用、烟草病虫害防控、滩涂生物资源保护利用等7个创新团队被纳入中国农业科学院科技创新工程,在引领烟草科技发展、推动农业科技创新和服务“三农”方面发挥了重大和不可替代的作用。
根据研究所学科发展需求,决定面向海内外招聘高层次人才,现将有关事项公告如下:
一、招聘岗位和应聘条件
(一)应聘人员需满足的基本条件
1.热爱农业科研事业,具有良好的科学道德,严谨的学术作风,积极向上的团结协作精神。
2.熟悉本学科领域前沿发展动态,有扎实的专业知识基础,独立主持或作为主要骨干参与过课题(项目)研究的全过程并做出显著成绩。有能力带领团队在本领域开展研究并做出具有国际水平的创新成果。
3.全职在岗工作。具有博士学位,年龄一般不超过40周岁(业绩和能力特别突出的,可破格考虑),身体健康。
4. 引进时非我院正式在编职工(其中,“海外引进青年”回国工作不超过1年),引进后须全职在我所工作5年以上。
5.“海外引进青年”入选者获得博士学位后有连续3年及以上的海外科研工作经历,特别优秀破格考虑的,可以放宽到2年。
6.“国内引进青年”入选者应在国内高校、科研院所或企业担任高级专业技术职务。
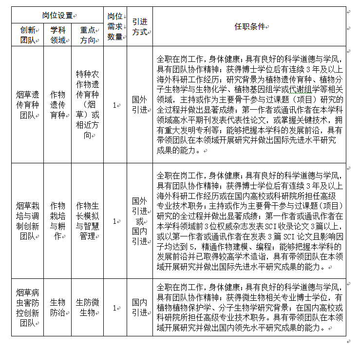
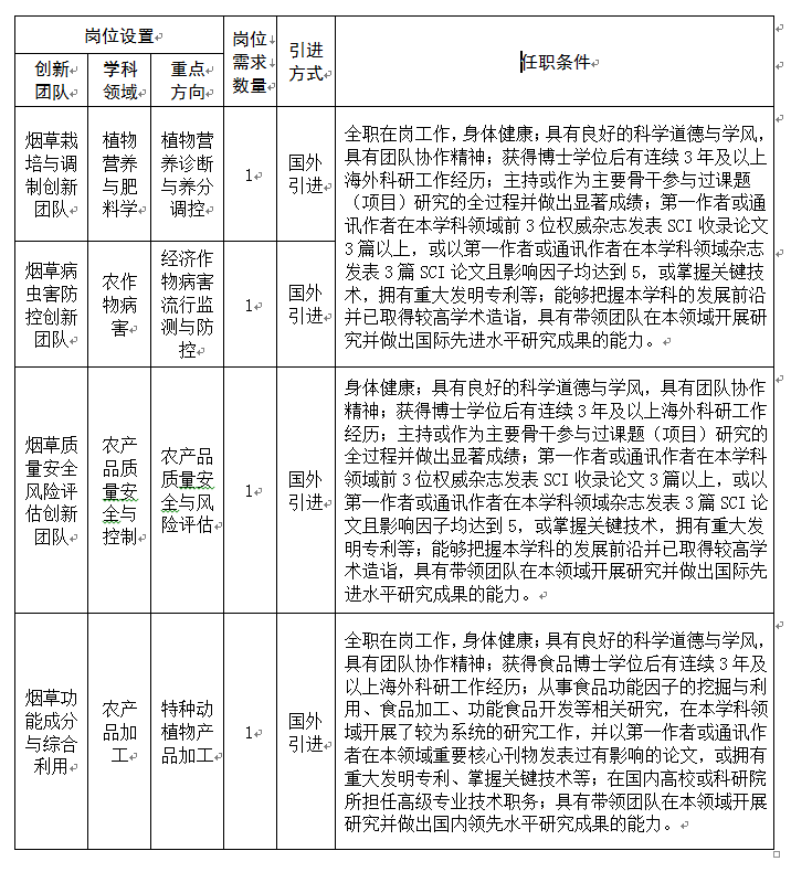
(二)招聘岗位


二、聘期待遇和支持经费
(一)研究所聘用后享受的待遇和经费支持
1.聘用后,即成为“农科英才”所级入选者。所级入选者期间,研究所为聘用人员提供不少于100万元科研启动费,支持申请重大科研和国际合作项目,并在人员配置等方面给予倾斜支持。
2. 青年英才“国外引进”人员,在首个聘期内年薪不低于50万元(含研究所参照院级入选者标准发放岗位补助10万元/人/年,不含重大产出奖励,税前)。青年英才“国内引进”人员,在首个聘期内年薪不低于30万元(含研究所参照院级入选者标准发放岗位补助10万元/人/年,不含重大产出奖励,税前)。
3.研究所按规定办理引进人才的户口调入和家属随迁工作,协助解决其配偶的工作、子女入托和上学等生活问题。
(二)通过中国农业科学院择优支持评审后待遇和支持经费
引进人才到岗工作满1年后,参加中国农科院统一组织的择优支持评审,3年内共有2次申请机会。通过择优支持并公示无异议后,成为“农科英才”院级入选者,经院人才工作领导小组审定,纳入农科英才青年英才人选管理,由院提供相应支持:
1.科研工作经费。提供60万元/人/年的科研工作经费,连续发放5年。
2.岗位补助。首个聘期内,按年薪制发放;首个聘期结束后,除享受研究所该岗位正式职工的基本工资、绩效工资、国家统一规定的津贴补贴等待遇外,院择优支持年限内可再享受10万元/人/年的岗位补助。
3.住房保障。可租赁研究所周转住房或按照100平米的住房标准申请最高为100万元的安家费补助。
三、招聘程序
1.报名。全年受理报名。应聘人员于公告之日起,发送报名材料(邮件主题设为“农科英才应聘+姓名”)到招聘邮箱。
2.资格审查。人事部门根据报名人员条件和研究所岗位需求,对报名人员进行资格审查,确定面试人选,并将通过电子邮件通知。
3.组织招聘。采取同行专家通讯评审和现场答辩综合评议的方式进行。
4.对拟聘人选进行体检和综合考察。
5.公示。体检、考察合格的人员,经党委会议或党政联席会议研究确定为拟聘人员,并在所内公示5个工作日。
6.备案。公示期满,对拟聘人员没有异议或反映有问题经查实不影响聘用的,报中国农业科学院备案审核。
7.签订协议。通过院备案审核后,研究所与拟聘人员签订《中国农业科学院“农科英才”所级入选者管理协议》。
四、应聘材料
1.简历(应写明个人教育经历、工作经历、参与科研情况、发表论文情况、获奖及成果情况等);
2.身份证明(身份证、护照)、学历(学位)证书、留学回国证明、博士后相关证明、职称证明(证书)、在原单位担任重要岗位职务的证明和其他有关工作经历、资历的证明材料复印件或扫描件。
3. 主持完成的研究项目情况;重要获奖情况证明;专利等知识产权证书及所属权证明;发表论文、著作的目录及相关证明材料;反映应聘人员能力和业绩的其他相关证明材料的复印件或扫描件。
4.至少提供两封国内外相关领域专家推荐信,其中“海外引进青年”必须有国外相关领域专家推荐信。
上述材料需先将电子版发送到招聘邮箱,面试时上交材料原件,研究所相关部门对材料进行审查,审查无误后返还。
五、联系方式
E-mail: Yancaosuo@caas.cn与edurscjob@126.com
单位地址:青岛市崂山区科苑经四路11号
邮编:266101
联系人:鞠晓晖
联系电话:0532—88701020
传真:0532—88702056
六、其他事项
1.其他未尽事宜均以《中国农业科学院“青年英才计划”管理办法》为准。
2.简历投递时请注明应聘岗位,否则不予接收;
3.人事部门将以电子邮件或电话方式通知应聘人员面试的具体安排,应聘人员联系方式如有变化,请及时告知;
4.应聘人员须认真如实填写个人简历,弄虚作假者,将被取消报名资格;
5.应聘人员需了解研究所各部门情况,请登陆研究所网站www.tric.cn或拨打招聘联系电话咨询。
中国农业科学院烟草研究所
2020年 3月12日
应聘时请将简历抄送一份到:chinayanjiusheng@126.com,邮件标题:应聘单位名称、姓名、学历、专业、中国研究生招聘网
微信登录
我要订阅




